logo-for the-company

Mission: Provide recommendations on how to optimize the current value chain of COOP’s laminated food packaging.

 

Coop, the largest retailer in Denmark transitioned its food packaging from glass jars and metal cans to laminated cardboard. As a design team, we wanted to understand the system, and processes surrounding the laminated cardboard packaging and to offer an overview on how to optimize the sustainability of the current value chain.

    • Location - Copenhagen, Denmark

    • Project team - 4 members

    • Timeframe - 5 months

    • Stakeholders - Coop, consumers, Copenhagen and Fredericia municipality

    • Methods - life cycle comparisons, in-depth research, interviews, observations, participatory design workshops.

  • • Layed out the project strategy and defined the problem areas

    • Analysed the entire life cycle of a product and identified circular innovation opportunities

    • Held regular meetings with the client and interviewed key stakeholders

    • Co-created and facilitated two participatory design workshops with the client

    • Refined and finalized the solutions through brainstorming, scamper, criteria matrix and morphological chart method

 
 

A better alternative

COOP has transitioned its food packaging to laminated cardboard as this packaging option contains a higher rate of renewable sources and has a smaller environmental impact.


If this packaging is a more environmentally friendly option, why is this a big sustainability problem in Denmark?

 
bruno bijaksic project packiging lca

LCA comparison

 

Stuck together

The materials used in laminated/aseptic cartons are paperboard for stability (around 75%), polyethylene prevents leakage and water penetration (5-21% ) and aluminium which isolates the food from oxygen, light and keeps the food long-lasting (5-10%). Since these materials are glued together they are difficult to separate and Denmark currently doesn’t have infrastructure and machines to recycle this kind of material. Instead, it ends up in incineration plants for energy recovery.


In Denmark, in 97 out of the country’s 98 municipalities, it is “forbidden” to throw the laminated cartons for recycling. A single Dane discards 6 kilos of laminated cartons a year, which adds up to 34,000 tonnes a year.

 
 
bruno bijaksic anatomy of the aseptic packaging

The anatomy of aseptic laminated carton

 

Production of laminated cartons

 
bruno bijaksic double diamond process

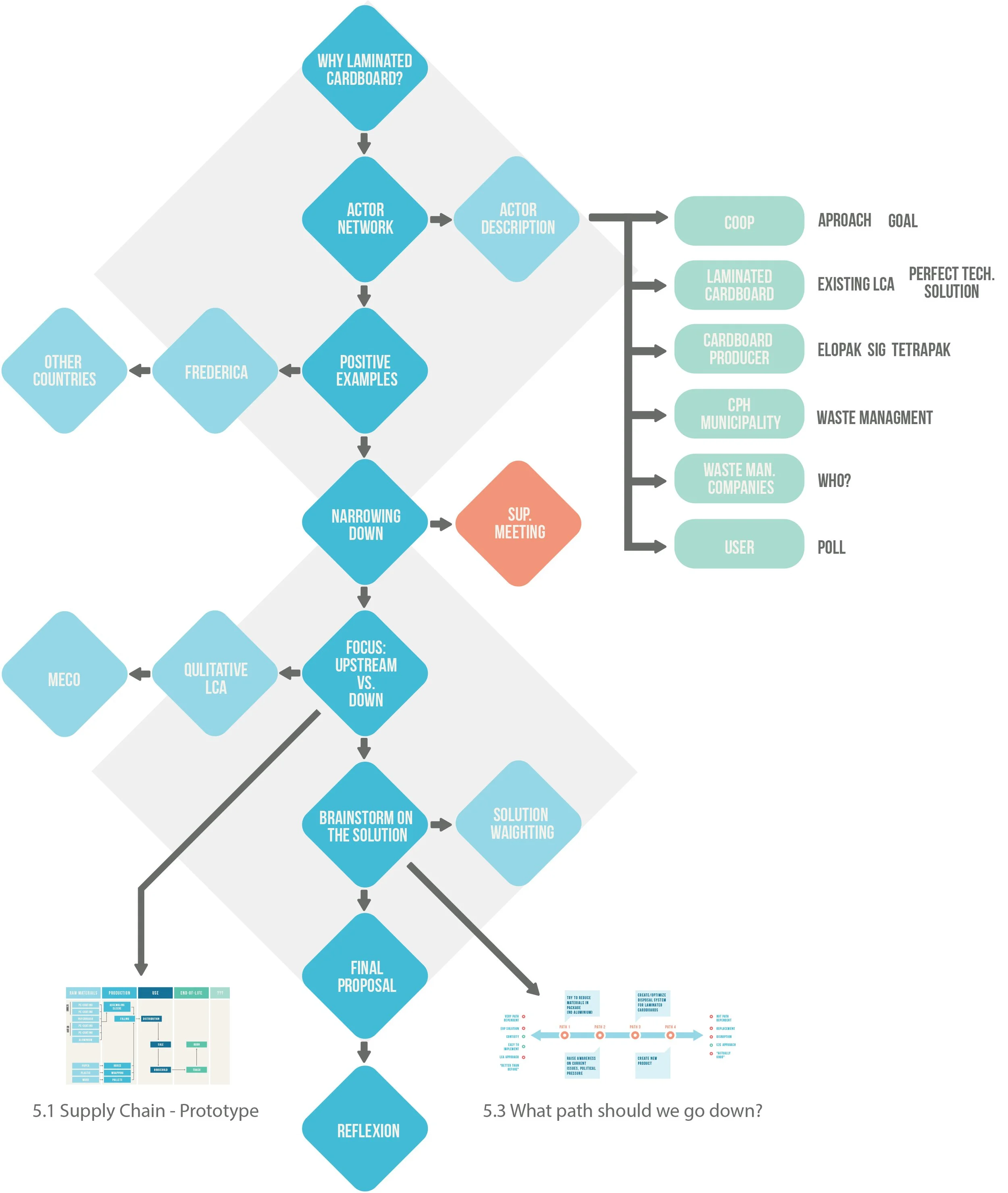
Project overview

 

Double Diamond

For this project, we chose to follow the Double Diamond methodology. Before getting into the field, we initiated research with literature review and general desk research on the topic, to create a foundation of knowledge. From there, we started to engage with the key stakeholders with the aim of creating a solution together with them.

 
 

Value Chain Game

On our first meeting with the COOP, we took an alternative approach to the interview and brought a design game that we created.

The design game was based on the COOP’s packaging value chain and the ‘game board’ consisted of six square pieces, that each represents a phase; ​‘Production’, ‘Filling’, ‘Retail’, ‘Disposal’, ‘Collection/Sorting’ ​and ‘Recycling/Incineration’

Besides phases, there were smaller pieces in five categories where each represented a segment that we wanted participants to elaborate on.

This game was about obtaining knowledge and the following one will be about creating knowledge.

 
bruno-bijaksic-participatory-design-game

Facilitating a design game at COOP headquarters in Copenhagen

 
 
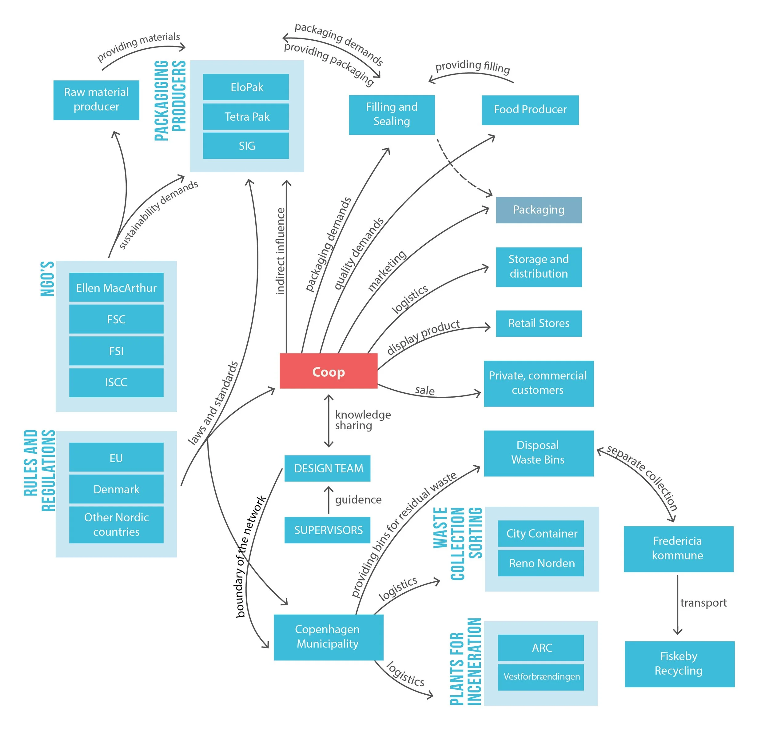
bruno-bijaksic-ant
 

Mapping out the system

To go further into the design process, it was important for us to understand the roles and relationships between different stakeholders. Based on the data gathered through our research and through the initial meeting/design game with COOP we were able to portray the bigger picture of the system, relevant stakeholders and processes surrounding the laminated cardboard packaging.

 
 
bruno-bijakcis-design-game-development

Design game development

 

Solution Development Game

For the second meeting with COOP, our intention was not just to share knowledge and insights but rather to engage the participant to take an active role in solution development.

We developed a “Solution Puzzle Game” consisting of the game board, divided into three stages (upstream, midstream & downstream) and puzzles representing different solutions. The puzzles were different colours according to the stage they belonged and the game board was used to combine these solution pieces.

    • Explanation of each puzzle piece

    • The participant picks the first puzzle piece (sub-solution) that serves as the core idea and starting point

    • In the following round, participants contribute with puzzle pieces they feel relates to or compliments the central puzzle. In this way, we expand the solution so it touches on more stages in the value chain

    • The last round serves to refine the solution. In this round, it is possible to address if a puzzle piece doesn’t fit into the solution combination or if there is an essential puzzle missing from the combination

 

The game results

During the game, we and the participant took turns in combining “solution puzzle pieces” with the final goal of creating full solution scenarios. By the end of the session, we were able to create three scenarios.

  • All participants should free themselves from their concerns about the detailed feasibility and open up to unconventional suggestions.

  • The participants were now asked to come a little closer to reality. The task was to imagine that in the next ten years the development would proceed as successfully as possible in favour of sustainability. With this approach, we were able to sort out which solutions from the dream scenario were realistic to implement and which were unrealistic.

  • This scenario is a negative example in which solution combination should be avoided by any means. The main takeout was the concern on political dynamics that might prevail over solid scientific arguments.

 
bruno-bijakcis-puzzle-dezign-game

Dream scenario outcome

 
 
bruno-bijakcis-affinitization-morphological-chart

Morphological chart

 

Solution development

  •  To have an overview of the matters of concern we made an affinity diagram. We printed out all of our interviews and cut out single statements. The identified arias were materials, recycling facilities, sorting, politics and market design. These are subjects that all actors seemed to touch upon in the interviews, some more than others.

  • Both Coop and the Copenhagen Municipality explained the limitations, rules and concerns that needed to be respected. We used the criteria matrix as a method to get an overview of these points that needed to be incorporated into the design. The categories from the affinity diagram were used to divide our criteria matrix into sections, to make sure they are all addressed.

  • The morphology chart method was used for the concept development. After organising problem arias, solutions criteria, we initiated brainstorming to come up with the concepts that will address each segment.

 
 

Final solutions

On our third meeting with the COOP, we presented our concepts and initiated the decision-making process. We ended up with two concepts that follow different approaches in optimising the value chain. 

  • The extended producer responsibility program describes a system idea of what can be done now, where there is no infrastructure in place for recycling laminated packaging.

  • The Public hot cause creates awareness of this systematic problem and initiates bottom-up pressure on the system.

  • A system that could provide a solution for the lack of a recycling facility for laminated packaging. Following the example of Fredericia municipality, which has proven that it is environmentally and economically feasible to collect and transport this material for recycling.

    • A fee, connected to the packaging and to be paid by the producer is introduced

    • Laminated cartons sorted at households

    • External companies collect the materials and ship them to Sweeden and Germany

    • Their services are financed by the revenue from the fees

      However, as a long-term financing objective through the income of the fee, Denmark should also aim to set up its own recycling centres.

  • With the concept “ Public hot cause” we want to address the consumer’s lack of knowledge about the laminated cartons problem. We propose an information campaign that provides reliable information to COOP's customers. The COOP would act as a platform to communicate this issue through their own digital and printed channels.

bruno-bijakcis-final-solution

On this concept, we got positive feedback from COOP's side, as they are currently following the negotiations about the producer fee that will come to Denmark soon. Such a producer responsibility was recently confirmed by the EU and will be applied to all packaging producers in the EU before 2025. Also if Copenhagen and Denmark want to reach a 70% recycling rate and significantly reduce CO2 emission, they should implement a solution for handling laminated carton.

 

The outcome

  • Our project was featured in the COOP’s Samvirke magazine as a June 2020 cover story. Since then, the issue of laminated cartons became a hot media topic.

  • Finally, on July 1st, 2021 Danes were allowed to dispose of their laminated food packing for recycling, together with the plastic waste.

  • The only paper mill in Denmark, Skjern Paper will start processing this material in 2023

  • Due to large investments, they are hoping that the extended producer responsibility fee will help finance the project

 
bruno-bijakcis-project-outcome
 
Next
Next

Sustainable food system in retail stores